一、持续精准做好数据信息统计报送工作
3月16日,学校目前在鄂人员135人(其中教职工28人,学生102人,幼儿园儿童5人);集中观察1人(含当日新增,教工0人,学生1人);疑似病例0人(教工0人,学生0人);居家观察6人(含当日新增,教工3人,学生3人);无异常临床表现;当日新增解除医学观察0人;累计解除医学观察78人(教工24人,学生54人)。留校总人数:63人(含研究生、国际生),其中:东校区60人(其中国际生28人),北校区1人,西校区2人,白云校区无留校学生。
二、全国、广东省、广州市每日疫情通报
截至3月15日24时,全国新增新冠肺炎确诊病例16例,其中,湖北新增确诊病例4例,新增报告境外输入确诊病例12例,累计报告确诊病例80860例,现有确诊病例9898例(其中重症病例3032例),累计治愈出院病例67749例,累计死亡病例3213例,现有疑似病例134例。(数据来源:国家及各地卫健委每日信息发布)
截至3月15日24时,广东省新增新冠肺炎确诊病例4例,均为境外输入病例,分别为深圳2例(瑞士、菲律宾输入各1例)、广州1例(菲律宾输入)、佛山1例(泰国输入),全省累计报告新冠肺炎确诊病例1361例,累计出院1306例,累计死亡8例。(数据来源:广东省卫健委网站)
截至3月15日24时,广州市新增报告确诊新冠肺炎确诊病例1例,为菲律宾输入,全市累计报告确诊348例,治愈330例,死亡1例。(数据来源:广州市卫健委网站)
【教学专栏】
创新教学模式,加强督导反馈
研究生第二周线上教学质量进一步提高
为贯彻落实教育部、省政府和省教育厅“停课不停教,停课不停学“的文件精神,根据《广东技术师范大学关于做好2019-2020学年第二学期研究生培养工作的通知》和《关于做好研究生线上课程监督管理的通知》,为保证研究生线上教学平稳有序,鼓励教师开展形式多样的线上教学活动,积极推进教学计划落实,学校在总结第一周线上教学情况的基础上,持续深入整改,完善相关措施,进一步提高教学质量,梳理编制了第二周线上教学质量报告。
一、在线教学基本情况
1.课程开设情况
线上开学第2周,按照原定的教学计划,依照专业划分,全校应有公共基础课8门,专业课程107门。实际开课公共基础课5门,专业课程93门,开课比例达到85%以上;授课方式以直播授课为主,达到95%;共有学生1200人次上课;共有82位教师进行了在线教学。

2.学院开课分布
本周完成开课的93门次课程中,文学与传媒学院开设的课程最多,达22门,其次为教育科学与技术学院和民族学院,分别为17门、13门。各学院开课详细情况如图所示。

3.督导分布
各学院不断完善在线教学质量监控体系,督导工作100%覆盖本学院所开出的课程。本周督导听课115节次,平均每节课每周听课1.24节。


二、督导反馈
为及时掌握在线教学开展情况,实行校院两级督导,学校要求各学院对本单位全部研究生在线教学课程开展教学督查,务必实现对所有课程的全覆盖,重点检查老师是否正常开课、教学准备是否充分、教学内容及方法是否符合教学要求、学生是否正常上课等等,开学前两周,督导督查课程已覆盖了全部线上课程并进行了督导评价。督导反馈:
1.腾讯会议、Zoom、微信群会议等直播方式效果好,视图清晰,师生互动有效;一些老师将会议直播方式和微信群结合使用,混合式的教学方式有效提升网络教学的效果。
2.教师授课前准备充分,提前对授课方式进行了测试,提前把教材资料发送给学生,上课态度认真、严肃。
3.大部分老师在第一次上课时对于课程的学习方法、课程要求和课程纪律进行了规定和解释,体现了课程的严肃性和高阶性。为了获得良好的教学效果,部分老师准备了多种方法和多个备用直播工具,体现了对于教学的重视。
4.受到网络影响,视频有时出现卡顿现象,这也是近期不少网课遇到的共性问题,教师及时采取了措施。从汇总的反馈意见看,“腾讯会议直播+微信群”混合式的教学方式,能最大限度上提升网络教学的效果。
5.大部分学生开始由盲目地被动学习转向有目的地主动学习,学生参与课堂互动的积极性有了显著的提升,学生更加关注线上教学的学习效果,并能积极参与到课程改进的工作中。
三、线上教学“优秀案例”
民族学院:经典老师带学生“云”遨游语法世界
如何在只有两名学生的课堂,把枯燥的语法理论上有滋有味,曾一度让民族学院的经典老师有点苦恼。
《语法基础与调查研究》是为民族语言方向一年级的研究生新“量身订做”一门专业课,这门课既要钻研语法,又要学田野调查,对两名跨专业考研的学生有一定挑战。非常时期,经老师为了让学生更方便地获得参考书,她特地向编写教材的专家要来了电子版和相关资料,提前分享在微信群,给课程“预热”。考虑学生人数少,经老师在多个平台中选择了Zoom会议软件,事实证明,这种更接近于“圆桌会议”的讨论模式,有效拉近了老师和学生的距离,更适合研究型的小课堂。在课程设计上,经老师并没有直接进入语法学习,而是从“语言是什么?”打开话匣子,不时抛出问题“包袱”和搞笑的歧义句病句,逐步吸引学生对“语法”的思考,在讲授理论的同时穿插分享个人学习的历程和心得,既消除了学生对跨专业学习的畏惧感,又激发了他们对学术研究的向往,获得了学生对这种新形式的授课方式的认可和喜爱。教学督导全程参与了微信讨论并对教学效果做出了肯定。
教育科学技术学院:推动课堂教学改革,培养学生自学能力
教育科学与技术学院的线上教学工作得到老师和学生的大力支持,本周学共开展17门课程的教学,各课程学生到课率均为100%。各任课老师和学生在教学实践中对线上教学方式进行不断改进更新,使线上教学更加符合学生学习需要,更注重学生能力培养。以吴天生老师的《教学视频设计与制作》为例,本课程为19级现代教育技术教育硕士的学位课,课程既要求学生掌握相关的理论知识,为具体的教学视频设计制作技能打下基础,也要求学生独立思考,实践创作。因此,为培养学生的自学能力,课前吴老师要求学生充分利用中国大学MOOC平台上国家精品在线课程《微课设计与制作》,结合本课程的内容进行自主学习,充实课程的知识体系,拓展专业视野;课中利用企业微信进行理论知识的授课直播,并且通过超星学习通完成学生签到、讨论等师生互动环节;课后利用微信群及时布置学习任务进行学习交流答疑。
黄茂勇老师的《教育研究方法》课程采用“腾讯课堂”课程直播的形式,使用“学习通”进行课堂练习辅助,课外“爱课程”中教学资源帮助学生自学相关课程内容,并且利用QQ群及时沟通讨论的方式组织线上课程教学。通过教学实践,师生总体反馈“腾讯课堂”中课堂直播画面传送质量较佳,能够高度仿真课堂实际教学情况,学生听课中可以同步文字提问,软件能实现实时签到,学生参加课堂互动活动效果较好。本周线上教学直播网络流畅,交流互动效果良好,学生比较投入,能够积极参与讨论,配合老师教学安排,较好完成教学内容。
文学与传媒学院:精心准备,调动学生线上学习积极性
文学与传媒学院重视虚拟课堂教学中的各个环节,通过课前、课中、课后教学互动,调动学生线上教学热情。例如,项裕荣老师的《传统文化与语文教学》课程,项老师不仅认真负责、耐心细致地为同学们授课,而且积极与同学们互动。在课堂上,项老师鼓励同学们分享各自所在地区的孝文化,同学们在这样轻松的氛围中畅所欲言,课堂氛围十分融洽。又如陈南先老师在授课中使用鲜活幽默的语言、生动形象的例子、时下社会最新的热点为同学们带去鲜明的观点,不仅使网络授课生动有趣,同时又能引发大家的深思。
课后,老师为学生精心设计课后作业,以期同学们在做作业的过程中巩固课堂知识、提高学生自学能力。
计算机科学学院:深耕细作,优质课程家中享
“线上三分钟,线下十年功”,为了保证线上课程的清晰、流程与完善,计算机科学学院老师反复时刻,确保线上教学质量。例如,肖冰老师为讲授的《系统工程》课,该课程是系统工程方向的专业基础课,肖老师能够综合利用线上资源和线下资源开展教学,教学内容重点突出,教学目的明确,着重培养学生的自学能力和创新能力,指导学生将所学方法论应用到论文写作和实践应用中。授课过程中,综合使用了QQ视频、腾讯课堂和学习通进行教学。上课情况良好,学生都能按时上课,认真听课,积极与肖老师线上互动。
学生评价:肖冰老师对课程教授很认真,对工作很负责,教学方式受到学生喜欢,因材施教,线上腾讯课堂和QQ视频互动,授课方式新颖,激起同学们的学习兴趣。,体现出扎实的专业理论基础。
外国语学院:多措并举,保证教学质量
为贯彻防控疫情期间“听课不停学”的政策,外国语学院有条不紊地开展线上教学。各科老师充满饱满的热情,发掘利用稳定、成熟的线上平台,科学设计教学内容,并注重培养全体学生自觉自主学习的能力。例如,蒋银健教授通过让学生进行课前预习、课中积极发言,课后加强思考的方式,使学生对知识的掌握更加深刻。同时她还通过推荐书目的形式鼓励学生自主学习,进一步扩大了学生知识面。高阿林老师注重培养学生合作学习的能力,引导学生以小组合作说课的新颖形式开展教学。她在课上还充分利用了视频、图片等多种教学工具给予学生直观的学习体验,增加他们的感性认识,引导他们对所学知识进行深入思考。外国语学院的督导认为老师们的课程设计调动了学生的学习主动性和热情,课堂互动好,课后加强了知识的巩固,教学效果超过了传统教学方式。
财经学院:多元课堂,因材施教促发展
财经学院重视分层教学,通过课堂教学中的各个环节设计,调动学生线上教学热情,保证课堂教学质量。周阿立副教授的《审计理论与实务》课程,通过整合不同线上资源,扩充教学内容,满足学生需求。如,通过对举例、在线问答、播放视频、课堂练习等方式将同学们带入课堂,并通过生动鲜活的案例讲述了审计实务知识,将实务和课程的理论相结合,循序渐进、浅显易懂,让生涩难懂的审计知识可以更容易被同学们所接受;其次,选取来自证监会、中注协等官方报告以及中国会计视野等网站的网友上传资料,通过“学习通”,让学生课前阅读,拓展学生知识面;最后,通过学习通发布课堂作业、讨论和课后作业,全面巩固学生的知识,及时收集学生的反馈并反思。
督导反馈本周授课内容充实,理论联系实际,信息量大,学生上课积极性高,思维活跃,与老师的互动交流多,上课效果非常好!
管理学院:致知力行,勤思善悟共成长
管理学院老师们主动对教学平台进行多重比较与选择,精心做好课前教学准备,保证教学效果。例如,任泉香为保证网络教学顺利开展,提前为学生提供了多种查找有关这门课程的渠道,同时介绍了这门课程接下来的授课方式以及授课大纲,让学生对本门课程有了较为清晰的了解。课上,重视先与学生进行交流和互相介绍,了解学生与本课程相关的本科阶段所学课程,以便清楚学生的学习基础,为课程教学内容安排提前做好衔接。通过准备充分的网络教学方案及网络课堂的有效组织,在课程中注意加强与学生互动,开展头脑风暴的研究型教学形式,使学生的学习能力有所提升,得到了学生的积极反馈。本周财经学院线上教学效果显著、教学质量得到了保证。
音乐学院:弦歌不辍,薪火相传
音乐学院副院长、文化艺术硕士生导师陈菊芬副教授认真开展线上教学,积极学习研究与熟悉与自己教学内容相关的教学模式,选择了企业微信会议为主要技能授课,同时配以慕课作为理论授课平台,对研究生进行有专业目的和方向性的教学。陈老师除了歌唱技巧的指导教学,还带领学生对原生态的客家山歌做搜集整理研究,并在课堂上对这些自己多年收集积累的原生态山歌进行整理讨论,对演唱技巧和传承创新进行课堂讨论交流。使学生在线上课堂掌握专业技能,线下能运用这些知识对自己的专业自觉地更深入的学习。做到课堂进程很流畅,学习空间与时间延伸,更科学地提高了教学质量。
数学与系统科学学院:创新教学,线上教学不打折
根据学校“停课不停学”的要求,数学与系统科学学院精心部署研究生的线上教学工作,涉及到的课程为:微分方程稳定性理论、常微分方程定性理论。
这两门课程的主讲老师梁海华教授提前两周做了精心的准备,采用云班课来授课,并结合线上讨论开展教学。梁老师重视学生考勤、线上互动,对于学生的提问,都能给予耐心细致的讲解,对于听不懂的地方,学生还可以通过回放来加深理解。督导肖黎明教授认为线上教学方法相比于传统方法,能让学生对重难点知识的理解更充分。
自动化学院:创新教学,线上教学不打折
自动化学院虽然学生人数不多,但是学院认真落实线上教学要求,确保教学顺利开展。例如,岑健教授承担的《最优控制》这门研究生课程。岑健教授选择企业微信平台,网络信号流畅,满足授课需求,上课过程中,岑健教授通过共享屏幕的方式,把教学PPT展现给学生看,画面清晰。在教学过程中,岑老师思路清晰语言流畅,对授课内容安排合理,始终围绕教学目标,把握重点,突出难点,能够引导学生思考。通过网络在线上课,结合老师们已有丰富的教学经验,即使不能面授,但也能达到与当面授课相当的教学效果。
电子与信息学院:线上教学丰富多彩,形式多样化
电子与信息学院为确保开展研究生线上教学顺利开展,在卓光琳书记的带领下成立了督导小组。学院精细管理、严格把关,在教学中整合不同在线教学平台、教学互动平台、教学资源平台,积极推动教学手段创新,力求确保研究生教学工作要求、教学质量标准不降低。例如,阮剑亮老师在研究生学位课中多种手段实现混合式教学,在教学前提前与学生沟通,保障在线课堂教学顺利开展;同时,课间以PC端与移动端同步开展直播,并以实时推送提问、弹幕等手段与学生沟通,实现课堂互动;教学内容上以最新的技术与疫情相关问题结合起来,使得课程更加有趣和实用;最后,提供课程课件配套电子书、慕课、线上视频教学资源等多种资源,为学生课前预习、课后深度学习和反思提供便捷。总体而言,本周电子与信息学院线上教学保质、保量的顺利完成,效果良好,学生反映良好。
四、下一步工作措施
1.重视细节,提升学习体验效果
每门课程都要有充足应对网络拥堵造成的延迟、卡顿预案,不断丰富课程资源,选用恰当的技术改进教学,优化显示界面,教师头像和课件合理呈现。进一步提升课程教学组织能力,无缝链接课前、课中、课后教学环节。
2.增强互动,提高课堂教学质量
多渠道开展教学互动,如微信群、QQ群、教学平台等有机结合;合理进行教学设计,可提前将学习任务布置给学生,并在线下做好必要的指导,提高在线互动的效率和效果;平衡好“交流互动”与“课程内容应有的难度、深度”之间的关系,防止为了“互动”而互动。
3.加大课堂教学的监督力度
督导要密切关注和全程跟踪教学过程,对于在教学中出现的问题及时进行梳理、反馈,对于个别或少数学生学习动力不足,出现“挂机走人”听课的,要提醒或督促授课教师一方面要注意提高教学内容的新颖性,另一方面要加强课堂互动和采取灵活多样形式进行适时考勤。
广东技术师范大学本科线上教学优秀案例(六)
《管理会计》在线双语教学探索与实践
财经学院:李洁伦老师
一、课程简介
管理会计(双语)是ACCA课程体系中管理会计、财务管理系列的基础课程,旨在为后继课程F5(业绩管理)、F9(财务管理)提供基本的数量分析方法和技巧。该课程要求学生能熟练运用统计常用分析方法,成本核算方法,成本差异分析方法,简单的生产预测与决策方法以及简单成本预算法等基本方法。该课程是会计学专业(创新实验班)的基础专业课程,具有实务性强,应用度广以及计量分析法众多的特点。学生需要在掌握成本会计核算的基础上,深入了解企业的业务实质,做到业财融合,为企业进行长期规划,中短期控制,以及系列的业务决策。
该课程以学习者的内在诉求为起点,通过云课堂(蓝墨云班课)以及直播平台(腾讯会议)的技术手段重塑传统课堂形式,同时以案例教学法驱动,配套完善的线上线下反馈系统,设计开展系列线上教学活动。
二、线上教学方案设计
(一)线上教学总体设计
疫情当前,学生学习不单单是从传统课堂的线下,转变成了线上,还要应对隔离的家庭成员之间的互相干扰。因此,学生们的学习环境分心与干扰等不确定因素众多。该课程以学生为中心,充分了解学生的线上学习干扰因素,并给出相应解决思路。
1.课前充分沟通:课前准备通知,说明此次课堂目的、目标,让学生提前准备思考,带着想法来;
2.直播以话题为导向模块化:线上学生的注意力难以长久集中,所以话题为导向,通过各种引导手段,比如说提问,线上活动,可视化要求等等,一般十分钟一个模块。
3.录播以知识点为导向模块化:录播要求学生自主抽时间进行线上学习,同样要求精力的高度集中,所以不适宜用章节进行,同时通过小的知识点进行划分,一般不超过二十分钟。
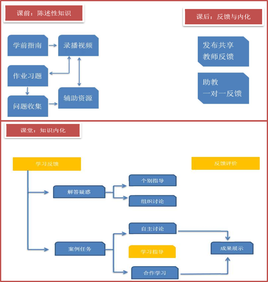
(二)陈述性知识与实操知识相分离的内化模式
按照管理会计的学科特征,知识点可分为陈述性与实操性两种。陈述性的知识指的是基础的机构化的知识,比如说,固定制造费用的分摊步骤与分配计量方法。实操知识指的是运用知识去解决实际问题的能力,比如说,A制造企业应该运用哪种分配法,分配过程中要注意哪些要点。掌握实操知识是完成知识内化的必要步骤。传统课堂把大部分的时间花在陈述性知识的讲授上,把实操知识内化留给学生自主完成。线上云课堂与直播平台的出现可以让我们把陈述性知识的学习提前,知识内化的过程放在课堂中,保证教学效果。
按照上述思路,课前,课中,课后的活动就可以重新整合成下图的模式,更好的帮助学生内化知识。

线上教学设计图
(三)全方位的形成性反馈体系
管理会计的教学内容主要有四大板块:成本会计,预算,短期决策以及不确定性与风险。每个板块的技术性都比较强,有大量复杂的概念与计算。同时,知识板块之间相互联系,需要融会贯通,综合应用。基于以上的特点,管理会计课程的形成性评价可以分为三大类别,分别对应课堂评价,阶段测试与案例分析,如图2所示。其中,课堂评价旨在激发学生的学习兴趣,提高学生的课堂参与度,占总评分数的15%,主要通过云课堂的内嵌课堂活动进行评价;阶段性测试旨在强化学生对于专业技术知识点的掌握,是管理会计初级以及中级阶段的学习核心,占总评分数的60%,分为四个关键模块的阶段测试以及期末的综合测试,主要通过云课堂的内嵌测试活动进行评价;案例分析,旨在锻炼学生的综合能力,包括。道德诚信与专业度,专业技能,商业技能,人际技能,领导力以及数字化技能与观念,占总评分数的25%,主要通过量规进行评价。

管理会计形成性评价设计
三、线上教学实施要点
(一)自编讲义
管理会计(双语)课程是ACCA的一门基础课程,教材为全英文的外国教材,教材与习题册厚达1500多页,对我校大一新生来说,阅读难度过大。市场上也没有合适的中文版教材。出于以上考虑,决定撰写管理会计(双语)讲义,作为学生学习的主要资源。讲义是外文教材的浓缩版本,同时辅以少量的中文注释与针对性的题目。
(二)自制录播讲授陈述性知识
为了实现学生知识的内化,该门课堂采取了自制录播与直播的方式相结合。录播内容为陈述性知识,主要通过Camtasia软件进行录屏配合手写板Wacom板书的模式。
自制录播的好处在于针对性强与灵活度高。管理会计双语课的公开慕课主要针对一本院校学生。作为二本学生,我院会计创新班的同学逻辑分析能力较好,但是英语水平薄弱,对企业的业务了解甚少。同时,该门课程的学习还面临这全球统考的压力,因此需要强调习题的重要性。针对这些特点,针对性录播,同时也可以更好的配套直播内容。

录播材料学习图
(三)线上直播以问题与案例为导向
线上的直播通过以问题与案例为导向,帮助学生在课堂内化知识。在录播学习过程中,要求学生记录学习问题,并实时反馈在云班课平台上。在基础知识框架构建的期间,直播以问题/话题为导向,解决学生的问题。
在基础知识搭建完成后,可以通过案例/项目互动的形式加强学生对知识的理解与内化,比如说在讲解完成本的习性后,可以做一下小组活动,要求小组以某个产品为例,讨论哪些是变动成本哪些是固定成本。
(四)进行高效的线上互动
直播线上教学的互动与传统课堂非常不一样,本人总结了几种行之有效的直播互动方法。
1.直播平台留言框扣一或关键词互动
直播过程更需要互动来获得学生的关注度,可以通过扣一(输入1的方式),或者输入关键字的方式进行。其中扣一的方式特别简易好用,可以进行是否类型的问题,确认网络情况,可以确认进度,有时候还可以通过扣一共情学生。
2.课堂平台头脑风暴互动
云课堂平台可以作为辅助的互动工具,当我们需要学生独立周密的思考反馈的时候通过平台头脑风暴就能做到。
(五)通过助教的帮助,一对一的线下反馈
纯线上的教学模式,学生容易疲惫,产生懈怠的情绪。通过云班课的反馈,可以精准知道哪些同学的学习状态不佳,然后由助教一对一联系后进学生,了解情况,激励后续学习。对于学习实在困难大的情况,再进行私下的一对一谈话。
四、线上教学教学效果
线上教学已经进行了两周,作为老师,收获巨大,疫情之下,困难面前让老师有机会反思教学,重塑教学。同学们也在家里排除各种干扰限制,努力的学习,表现积极,老师备受鼓舞。纯线上的教学效果再好,也是需要线下的互动,期待疫情过后,花开日暖,我们师生能带着线上学习的热情与方法论重返校园。

师生线上课堂场景
学校防控新冠肺炎疫情工作领导小组办公室
2020年3月16日